各有关单位:
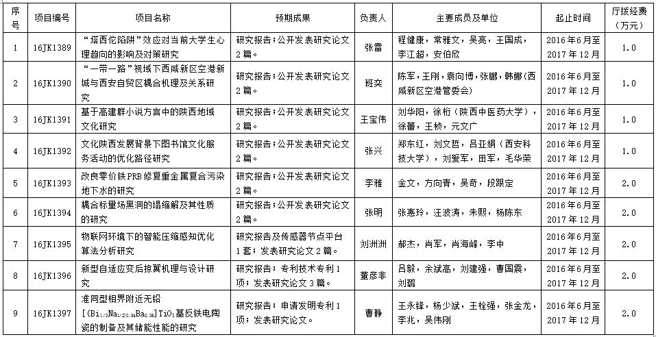
教育厅2016年度项目批准通知已下达,现需项目负责人完成立项后续事宜:
1、请项目负责人参照《陕西省教育厅科研计划项目管理办法》(附件1)的要求,认真填写《陕西省教育厅专项科研计划项目责任书》(附件2),并合理编制经费预算。
2、请项目负责人于7月1日前将项目合同书(责任书)一式4份(A4双面打印)报送至科技处科研科。
3、请项目负责人结合项目的结题要求(附件3),按计划开展研究工作,完成相关研究内容,按时结题。
附件下载:附件1:陕西省教育厅科研计划项目管理办法.pdf
附件下载:附件2:陕西省教育厅专项科研计划项目责任书--模板.doc
附件下载:附件3:陕西省教育厅项目结题验收注意事项.docx
上一篇:关于申报2017年度陕西省社科界重大理论与现实问题研究项目的通知
下一篇:关于申报校级科研平台的通知